a200tq » Пн мар 01, 2010 8:01 pm
odessit89 писал(а):вопрос к a200tq
когда на заведенном моторе снимаешь клему с патенциометра,как изменится работа двигателя?
(с тыльной части ткнись мультиметром в 3 ногу и в 2, и смотри при плавном открытии дросселя плавное изменение вольтажа.)это работает
про измерение сопротивления 2 варианта. 1-или я неправильно мерял,
2-или не понял как мерять.
раскажи про эти действия немного подробней.
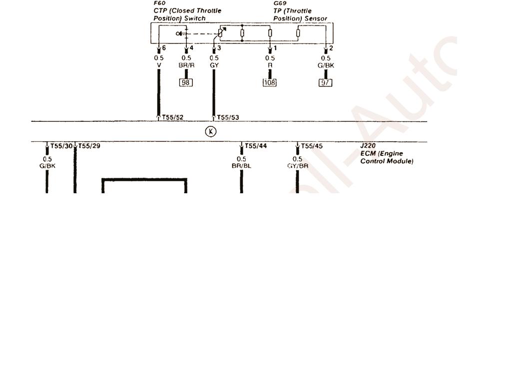
Долго писать, на рисунке схема, думаю все будет предельно понятно.
1-питание 5 вольт от мозгов
2-земля
3-сигнал на мозги положения дросселя (потенциометр)
4-земля
6-сигнал с микрика холостого хода
на 1 ногу питание естественно приходит только при включеии зажигания.
- Вложения
-

- TPS.JPG (38.16 КБ) 308 просмотров
[quote="odessit89"]вопрос к a200tq
когда на заведенном моторе снимаешь клему с патенциометра,как изменится работа двигателя?
(с тыльной части ткнись мультиметром в 3 ногу и в 2, и смотри при плавном открытии дросселя плавное изменение вольтажа.)это работает
про измерение сопротивления 2 варианта. 1-или я неправильно мерял,
2-или не понял как мерять.
раскажи про эти действия немного подробней.[/quote]
Долго писать, на рисунке схема, думаю все будет предельно понятно.
1-питание 5 вольт от мозгов
2-земля
3-сигнал на мозги положения дросселя (потенциометр)
4-земля
6-сигнал с микрика холостого хода
на 1 ногу питание естественно приходит только при включеии зажигания.